Las 5S: el orden frente al caos
La organización y el orden son esenciales para el desarrollo de las actividades empresariales.
Son el fundamento para reducir costes y mejorar la seguridad, en definitiva, conseguir empresas
saludables y competitivas, cero defectos y cero accidentes.
Introducción
El famoso método de las cinco eses (5S)
consiste en dar pautas para entender, implantar
y mantener un sistema de orden y
limpieza en la empresa, taller, oficina, en
nuestro hogar, etc., a partir del cual se
puedan asentar las bases para la mejora
continua, conseguir una mayor competitividad,
mayor productividad, mejor calidad
y aumentar nuestro grado de bienestar.
Esta metodología, aunque tiene su
origen en Japón durante la década de
1970, es plenamente actual y debe su
nombre a la letra inicial S de cada una
de sus 5 fases, denominadas también
los 5 pilares:
Cuando una persona oye por primera
vez los 5 pilares, generalmente le resulta
difícil comprender el porqué de su importancia
y suele mostrarse reacia a su implantación
argumentando cosas como:
el elevado coste, la diferencia de culturas,
la poca implicación del personal, el
efecto contrario a cualquier cambio, etc.
No obstante, las personas practicamos
los 5 pilares en nuestras vidas
personales, incluso sin darnos cuenta,
ponemos en práctica las acciones de
orden y organización cuando mantenemos
en lugares apropiados cosas como
los cubos de basura, la ropa, las toallas,
los platos, los utensilios de limpieza, etc.
Cuando nos encontramos en un entorno
sucio y desordenado tendemos a sentirnos
peor, más desanimados, en definitiva,
menos felices.
En el entorno laboral, la organización
y el orden son el fundamento para
conseguir cero defectos, reducción de
costes, mejoras de la seguridad y cero
accidentes.
El concepto de las 5S es sencillo y
lógico, además, sus efectos son valorables
e inmediatos. No obstante, no debemos
caer en el error de quitarle importancia
a su aplicación y sobre todo a su
implantación, ya que puede ser un proceso
difícil y puede necesitar un tiempo
de adaptación generalmente largo.
En primer lugar, debemos informar al
personal, sobre todo de los beneficios
que se obtendrán, tanto a nivel de la empresa
como a nivel personal, remarcando
especialmente estos últimos. El siguiente
paso es la aplicación de los tres primeros
pilares. Hemos de ser conscientes
de la dificultad que ello conlleva y en
algunos casos deberemos asesorarnos
con expertos externos y utilizar algunas
técnicas estudiadas anteriormente.
El primer pilar: Organización
Retiraremos del lugar de trabajo todos
los elementos que no son necesarios
para el desarrollo corriente del mismo.
Parece sencillo y a la vez lógico, pero resulta
muy difícil distinguir lo que es necesario
de lo que no lo es. Quizá sea este el
punto más difícil de implementar ya que
es el inicio del proceso.
Las personas tendemos a rodearnos
de elementos que pensamos que nos
podrán ser útiles en algún momento.
Esta acumulación de objetos provoca un
gran estorbo y un desorden en nuestra
actividad cotidiana. Además, si tenemos
en cuenta la ocupación de espacios y
el coste de estos, es muy probable que
nos resulte mucho más económico comprar
un elemento nuevo cuando lo necesitemos
que estar guardándolos durante
un tiempo indefinido.
La cuestión resulta muy compleja
para los trabajadores, ya que depende
de distintos criterios y de mentalidades;
por tanto, nos apoyaremos en alguna
metodología probada anteriormente.
Un método simple para identificar
elementos innecesarios consiste en colocar
tarjetas rojas sobre los elementos
que queremos evaluar, para plantearnos
en principio tres cuestiones.
– ¿Es necesario este elemento?
– Si es necesario, ¿es necesario en
esta cantidad?
– Si es necesario, ¿tiene que estar
aquí?
El segundo pilar: Orden
Deberemos establecer un método para
ordenar los elementos que hemos definido
como necesarios para facilitar su
utilización, de manera que podamos encontrarlos
de forma sencilla, eliminando
movimientos y esfuerzos innecesarios.
Cada cosa debe estar en su lugar
y debe haber un lugar para cada cosa.
Por tanto, hay que señalizar los lugares,
etiquetar los contenedores del material,
ubicando las herramientas o equipos de
la forma más ergonómica posible, según
la frecuencia de utilización, el peso, la
posición, etc.
Generalmente, el orden hemos de
practicarlo cuando ya tenemos implementada
la organización, ya que un buen
ordenamiento no es útil si muchos de los elementos ordenados son innecesarios.
De la misma forma, la organización realizada
en el primer paso no será efectiva
si posteriormente no se ordenan los elementos
seleccionados.
Además de tener una sensación de
buen funcionamiento, observaremos
cómo mejoramos nuestro sistema productivo
eliminando todos los despilfarros
que nos causaba el desorden.
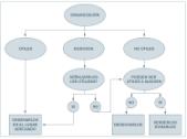
En la figura 2 podemos observar un
gráfico con los pasos que seguir para
implementar los dos primeros pilares.
El tercer pilar: Limpieza
Mantendremos limpio el lugar de trabajo.
La máxima que debemos aplicar es que
no es más limpio el que más limpia, sino
el que menos ensucia. Por tanto, debemos
detectar los puntos que generan
suciedad y corregirlos, evitando entre
otras las fugas de líquidos, las virutas de
materiales en el suelo, las pérdidas de
grasa, etc.
Deberemos prestar mucha atención
a la organización de la misma, debemos
mentalizar al personal de que la limpieza
de un puesto de trabajo es responsabilidad
de todos los que trabajan en él.
Deberemos determinar muy claramente
qué y quién debe limpiar cada una de las
zonas en las que previamente habremos
dividido nuestro lugar de trabajo. Para
ello, podemos utilizar un mapa de asignaciones
en el que se muestren todas
las áreas de limpieza y quién es el responsable.
Se aprovechará también para
recoger sugerencias para eliminar suciedades
repetitivas que los operarios generalmente
detectarán cuando efectúen
las limpiezas.
Un entorno limpio es más agradable
y proporciona un mayor bienestar a la
persona que debe realizar su trabajo. La
falta de limpieza proporcionará una serie
de problemas que afectan tanto al sistema
productivo como a la seguridad del
personal o de los equipos, disminuyendo
la moral de los trabajadores.
El cuarto pilar: Estandarización
Deberemos implementar un método para
conseguir, de una forma sencilla, el afianzamiento
de los tres pilares anteriores mediante
la sistematización de los mismos.
Por tanto, consistirá en convertir en hábitos
la organización, el orden y la limpieza,
de forma que nos sea imposible trabajar
en un entorno carente de los mismos.
No más zafarranchos en las empresas
antes de la visita del director general.
Hemos de estar en perfecto orden
de revista a cualquier hora del día. Para
ello deberemos crear protocolos de organización,
orden y limpieza de forma
automática y constante, asignando las
tareas de forma clara, concisa y equitativa
entre todos los componentes del
grupo.
Hemos de ser capaces de detectar
posibles retrocesos del sistema, así
como la utilidad del mismo. Para ello,
deberemos de apoyarnos en sistemas
de control, como auditorías externas o
sistemas similares.
El quinto pilar: Disciplina
Este último pilar presenta unas características
distintas de los anteriores, ya que
no es visible ni puede medirse. Por ello,
no se puede considerar una técnica.
Disciplina hay que interpretarla como
compromiso, motivación o lo que es lo
mismo, creer en lo que estamos haciendo.
Este aspecto es muy importante,
ya que para que el sistema tenga éxito
deben participar todos sus miembros y
a todos los niveles organizativos. Debemos
convencer a las personas de la utilidad
de las 5S y de los beneficios que
obtendrán con su implantación.
Conclusiones
Es fácil apreciar la utilidad del método, ya
que las ventajas que se pueden obtener
son tangibles. No obstante, como sabemos,
no todas las empresas e instituciones
aplican esta metodología; por tanto,
no debemos menospreciar la dificultad
de su implantación. Se requieren de una
serie de condicionantes, de que en algunos
casos las empresas de nuestro entorno
carecen, como una planificación a
largo plazo del sistema productivo y una
fidelización del personal en su puesto de
trabajo. La temporalidad no beneficia la
implantación, la información que se suministra
al personal en algunos casos no
es lo fluida ni lo suficiente que debería
ser, etc.
En resumen, deberemos tener presente
la dificultad de su implantación,
el convencimiento de todos los componentes,
desde el equipo directivo hasta
los operarios, pasando por los mandos
intermedios, así como la realización de
controles y la mejora continua del mismo.
Si logramos todo esto, nuestra organización
saldrá beneficiada en todos los
aspectos.
Bibliografía
5S para todos. Hiroyuki Hirano. Productivity Press. 2a
edición octubre 2001.
www.euskalit.net


