El valor estratégico de la gestión del conocimiento aplicado a los departamentos de mantenimiento industrial
The strategic value of the knowledge management applied to industrial maintenance departments
Resumen
La gestión del conocimiento en los departamentos de mantenimiento de las empresas con grandes activos físicos productivos es un tema poco estudiado y en muchos casos olvidado. En este artículo se muestra una revisión sobre dos libros de investigación que tratan sobre este tema, publica-dos tras una investigación de campo aplicada en empresas industriales reales europeas, que marcan las consecuencias de mostrar el conocimiento como un activo importante que afecta al mantenimiento, la fiabilidad y la eficiencia energética.
Recibido: 16 de marzo de 2015
Aceptado: 19 de julio de 2015
Palabras clave
Mantenimiento, gestión del conocimiento, eficiencia energética, empresas
Abstract
Knowledge management in maintenance departments of companies with large productive physical assets is a subject poorly studied and often forgotten. This article shows a review of two books of research dealing with this topic, published after a field research applied in European real industrial companies, which mark the consequences of showing knowledge as an important asset which affects the maintainability, reliability and energy efficiency.
Received: March 16, 2015
Accepted: July 19, 2015
Keywords
Industrial maintenance, knowledge management, energy efficiency, companies
Introducción
Los departamentos de mantenimiento en grandes entornos industriales (actividad minera, manufacturera, producción energética, agroalimentaria, etc.) marcan en gran medida la disponibilidad operativa de las empresas.
La ingeniería del mantenimiento industrial requiere de conocimientos técnicos muy específicos, un alto requerimiento de experiencia del personal que lo desenvuelve con un alto componente de conocimiento tácito y con poca tradición en transcribir las experiencias que se producen. La adecuada gestión del conocimiento y la aplicación del conocimiento adquirido en las actividades rutinarias de mantenimiento en la empresa, y su mejora, pueden ser observadas como un factor o proceso importante que puede influir positivamente en diversas acciones que afectan a toda la empresa y, entre ellas, las acciones que afectan a la fiabilidad, operación en explotación y la eficiencia energética.
Aunque existen muchos estudios teóricos sobre cómo aplicar técnicas de gestión del conocimiento en organizaciones o en empresas de carácter general, en la literatura actual no hay estudios empíricos de su aplicación a una organización de mantenimiento industrial de una empresa enfocados a mejorar sus acciones fundamentales (la mantenibilidad, la fiabilidad y la eficiencia energética).
Así mismo, para las empresas, el reemplazo de este personal formado en la experiencia durante años en ese entorno industrial supone un gran quebranto operativo, costes de acoplamiento del nuevo personal y la pérdida de conocimiento estratégico, que en muchos casos pueden afectar a la producción. En la figura 1, en la parte superior (A), se observa la curva de asimilación y experiencia en función del tiempo de permanencia que normalmente se observa en las organizaciones de mantenimiento. En ella se ve que el cambio del operario o sustitución conlleva un tiempo de acoplamiento, con menor operatividad hasta el acoplamiento en el entorno en el que debe operar. Un modelo de gestión del conocimiento en mantenimiento debe llevar a aunar esfuerzos para capturar esa experiencia o conocimiento tácito, reduciendo dichos tiempos de acoplamiento (figura 1B), pasando dicho conocimiento al resto de personal de la organización.
En una investigación realizada durante un periodo de cinco años, en los dos primeros se realizó un estudio exploratorio y de campo para ver la incidencia de la adecuada gestión del conocimiento en empresas industriales europeas con importante equipo humano en las áreas de mantenimiento operativo. Posteriormente, tras los datos de campo obtenidos, se planteó y aplicó un modelo de mantenimiento industrial basado en la gestión del conocimiento en una empresa de primer orden. Se obtuvieron unos resultados que fueron contrastados tras un periodo continuo de tres años. Del resultado de estas investigaciones se publicaron dos libros de investigación en la editorial científica Omnia Science (publicados en abierto en Open Access, para descarga libre por parte de cualquier investigador interesado) (figura 2). Estos libros son La gestión del conocimiento en la ingeniería del mantenimiento industrial: Investigación sobre la incidencia en sus actividades estratégicas (Cárcel Carrasco, 2014a) y Planteamiento de un modelo de mantenimiento industrial basado en técnicas de gestión del conocimiento. (Cárcel Carrasco, 2014b).
En los puntos siguientes del artículo se comentan los aspectos fundamentales de estas publicaciones objeto de la investigación de campo en esta área realizada durante un periodo de cinco años.
La gestión del conocimiento en la ingeniería del mantenimiento industrial
En el libro de investigación La gestión del conocimiento en la ingeniería del mantenimiento industrial: Investigación sobre la incidencia en sus actividades estratégicas1, se estudian e identifican en dos etapas las características del mantenimiento industrial y la gestión del conocimiento. La primera etapa está orientada a la identificación del estado de la situación del mantenimiento, los principios y técnicas de la gestión del conocimiento, la descripción de los modelos organizativos de mantenimiento industrial y sus misiones fundamentales en relación con el conocimiento y la experiencia, estableciendo la evolución y el estado del arte de esta materia y los mecanismos relacionados con la transmisión de la información y, en especial, con el conocimiento tácito.
En una segunda etapa se analizan, mediante estudios cualitativos con entrevistas, cuestionarios y encuestas preparadas y analizadas en un entorno industrial, los aspectos estratégicos del mantenimiento con relación a la fiabilidad (o confiabilidad), la mantenibilidad, la eficiencia energética y la operativa en explotación, estableciendo y confirmando los mecanismos de captación, generación, transmisión y utilización del conocimiento que se utilizan en la propia organización de mantenimiento.
El proceso de gestión del conocimiento integrado, básicamente, por la generación, la codificación, la transferencia y la utilización del conocimiento aplicado a la actividad táctica del mantenimiento, puede tener un enfoque kantiano en el cual interactúan personas, instalaciones y entorno (figura 3), en el cual deben ser estudiadas todas las variables en conjunto.
Hay que tener en cuenta los problemas más frecuentes y críticos relacionados con el conocimiento tácito y la gestión del conocimiento. Los que los especialistas y técnicos de mantenimiento se encuentran son:
• Cambios de personal de la plantilla (pérdida del conocimiento de la persona que causa baja).
• Poca experiencia de los operarios (tiempo en formar conocimiento para ser operativo en el entorno).
• Falta de información de medidas que tomar y pasos que seguir ante ciertas averías o incidencias (conocimiento ante actuaciones no registradas).
• Dependencia del conocimiento y experiencia tácita de los operarios (conocimiento que hace cautiva a la empresa).
• Históricos de avería y análisis de causas imperfectos (conocimiento incompleto o mal documentado).
• Desorganización de la información acerca de las instalaciones (conocimiento explícito mal organizado o no actualizado [planimetría, manuales, procedimientos]).
• Carencia de sistemas de aprendizaje y reciclaje del personal (adquisición del conocimiento útil y aplicado).
• Actuación ante averías críticas, de emergencia o no cíclicas (conocimiento crítico de graves efectos económicos).
Todos estos problemas fundamentales, aunque simples en definición y de apariencia banal, pueden tener graves consecuencias en el proceso productivo que afectarán, sin duda, a la empresa, aunque muchas veces están asumidos. Son problemas complejos de tratar y procesar. Dada la elevada dependencia del factor humano, requiere de un compromiso global con unas dotaciones de medios y un seguimiento a largo plazo, mostrando con ello la dificultad de las empresas en la aplicación de estrategias globales de gestión del mantenimiento.
Se confirma en el presente estudio la transcendencia que una adecuada gestión del conocimiento puede tener sobre las actividades fundamentales de mantenimiento confirmadas por todo el personal entrevistado (fiabilidad, mantenibilidad, eficiencia energética y operación/explotación). En la figura 4, se extraen las principales características observadas en función de las actividades estratégicas, y que redundan en la eficiencia de la actividad de la empresa.
Se confirma en la investigación que una mejora en la gestión de la información y conocimiento redunda positivamente en todas esas acciones, y en especial en la resolución de grandes averías o fallos no cíclicos espaciados en el tiempo y normalmente no es registrada su actuación.
En cuanto a las herramientas que pueden ser utilizadas para la recogida de información concreta que ayude a mejorar la gestión del conocimiento, normalmente son poco utilizadas en todos los ambientes de mantenimiento. Se reconoce la poca utilización de auditorías en las acciones internas, los mapas de información y conocimiento, y solo se realizan diagramas de criticidad en determinadas instalaciones o equipamiento fundamental para la actividad de la empresa.
Se detecta un mayor uso de las reuniones informales como medio de generación y transferencia del conocimiento, sobre todo, entre los grupos de técnicos operativos, con menor cultura organizativa que los mandos o jefes de mantenimiento.
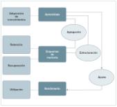
Los principios básicos en que se debe centrar un modelo de gestión del conocimiento en su aplicación al mantenimiento industrial deben basarse en los mecanismos que se observan en cómo se produce la adquisición del conocimiento, cómo se produce su retención, la recuperación y su utilización (figura 5). Ello conllevará al estudio de cómo se produce el aprendizaje y su agregación y estructuración a los esquemas de memoria para su retención y recuperación y los ajustes pertinentes que se deben tener en cuenta para utilización del conocimiento estratégico y táctico que hace mejorar la eficiencia de dicho servicio. El sistema propuesto debe tratar de integrar conceptos y técnicas de aplicación al mantenimiento, con objeto de dar respuesta al problema de la pérdida de la experiencia, reducir los tiempos de actuación y aumentar la eficiencia del servicio de mantenimiento (ante la operación, fiabilidad y mejora de la eficiencia energética).
Las personas adquieren un papel activo y central, pues el conocimiento nace, se desarrolla y cambia desde ellas. La posible incidencia de utilización de técnicas de gestión del conocimiento que ayudarán a suavizar o minimizar los puntos negativos observados o marcar nuevas líneas de actuación que pueden hacer más eficiente las actividades realizadas de mantenimiento y, por consiguiente, una mayor productividad, eficiencia y reducción de gastos de toda la empresa, fortaleciendo los factores humanos de relevancia que se ven afectados.
Se debe buscar fortalecer los espacios para que los agentes obtengan mejores resultados en las acciones de gestión del conocimiento, entre los que se pueden mencionar los siguientes:
a) Se deben marcar los mecanismos necesarios para conseguir la información y el conocimiento que precisa una persona en el entorno industrial donde actúa el departamento de mantenimiento y fortalecer la capacidad de responder a las ideas que se obtienen a partir de esa información y del conocimiento tácito que estos poseen.
b) Administrar el conocimiento y el aprendizaje organizacional con el fin de fomentar estrategias de desarrollo de mediano y largo plazo.
c) Definir el conocimiento clave que dará eficacia y seguridad al proceso en una organización de mantenimiento y que puede conseguir una visión de la utilidad y resultados económicos o de eficiencia en los procesos.
d) Crear una base tecnológica sencilla en la que resida el conocimiento gestionado y su transferencia a los diversos usuarios para su utilización, aprovechando las experiencias más exitosas y las formas en que fueron solucionados los errores más frecuentes. Esto permite solucionar con mayor velocidad los problemas y adaptarse con más flexibilidad.
e) Definir los agentes que perseguirán la adecuada gestión durante todos los procesos que se manifiestan (generación, producción, transferencia y utilización).
En ese entorno operativo de la actividad de mantenimiento, la gestión del conocimiento se ve enfrentada a una serie de dificultades que provienen del mismo entorno, especialmente de los factores culturales (los individualismos, la falta de una cultura basada en el conocimiento, el aislamiento del entorno y de los integrantes de ese entorno, las orientaciones a corto plazo, etc.).
Planteamiento de un modelo de gestión del conocimiento en la ingeniería del mantenimiento industrial
Tras el estudio preliminar en el que se obtienen los datos que marcan las características de la relación “mantenimiento industrial-gestión del conocimiento”, cuyos datos y conclusiones son indicados en el libro anterior (Cárcel 2014a), se planteó un modelo aplicado experimental sobre una industria europea de primer nivel en un periodo de dos años. El modelo y los resultados están indicados en el libro de investigación Planteamiento de un modelo de mantenimiento industrial basado en técnicas de gestión del conocimiento (Cárcel 2014b), en el que se indican cómo se ha abordado y qué resultados se han obtenido. Algunas metas que persigue la investigación son las siguientes:
• Estudiar y analizar los flujos de conocimiento (en especial el tácito), investigando los mapas de conocimiento que afectan a los fines tácticos de la ingeniería de mantenimiento.
• Mejorar las condiciones de transmisión del conocimiento en la actividad de mantenimiento, que produzcan mayor rapidez en el acoplamiento operativo de nuevo personal o de técnicos pertenecientes a otras áreas.
• Unir las técnicas y herramientas operativas de la actividad de mantenimiento con la adecuada gestión del conocimiento, para mejora de la fiabilidad y respuesta ante el fallo de los sistemas de la empresa.
• Unir las técnicas y herramientas operativas de la actividad de mantenimiento con la adecuada gestión del conocimiento, para mejora de la eficiencia energética de los sistemas técnicos de la empresa.
• Unir las técnicas y herramientas operativas de la actividad de mantenimiento con la adecuada gestión del conocimiento, para mejora de la mantenibilidad de la empresa.
• Utilizar las técnicas de gestión de conocimiento como sistema de autoaprendizaje, decisión y sistema de reciclaje del personal, tanto de ubicación y características de las instalaciones, como de tipos de fallos y soluciones que adoptar ante fallos en las mismas.
• Utilizar la distribución del conocimiento en la adecuada planificación y control del proceso de mejora de las actuaciones de mantenimiento.
Todos los objetivos arriba detallados están encaminados a conseguir un fin primordial: una efectiva acción de la actividad de mantenimiento por utilización de la gestión del conocimiento.
Un modelo de gestión del conocimiento aplicado al mantenimiento industrial debe pasar por tres fases fundamentales, desde la identificación del conocimiento intangible y tangible útil, detectando las barreras para su implantación, la transformación de lo intangible en tangible y finalizando en los procesos para la generación, producción y utilización del conocimiento (figura 6).
La primera fase es en la que se identifica el valor del conocimiento intangible (conocimiento tácito), así como la información tangible existente (planimetría, memorias, proyectos, manuales, etc.). Se pasa por dos etapas, una primera fundamental en la que se hace un diagnóstico del estado de la situación, en referencia a la propia gestión del conocimiento (se detectan las características que se dan en la organización de mantenimiento), así como la forma en que se desempeñan sus actividades características técnicas. Los puntos de partida para dar el rum-bo del proyecto de gestión del conocimiento se pueden extraer de auditorías de conocimiento, de mantenimiento y de eficiencia energética realizadas a la propia organización, así como la utilización de técnicas de investigación cualitativas tales como pueden ser los cuestionarios, entrevistas, focus groups, etc. En una segunda etapa dentro de esta primera fase, se asientan los procesos que deben llevar a cabo el proyecto de gestión del conocimiento en la organización de mantenimiento de la empresa, mediante la planificación de las tareas, aclaración de ideas mediante metodologías tipo metaplán, así como empezar las charlas de formación inicial entre todos los miembros de la organización, para motivar sobre los objetivos, beneficios y retos que asumir para la implantación, reduciendo o acotando las barreras detectadas en la etapa 1.
En una segunda fase, se asientan los procesos estratégicos y procesos clave del desempeño del mantenimiento y de cómo se debe estructurar la gestión del conocimiento, formalizando los procedimientos para dar soporte al modelo, en el que se va transformando lo intangible en visible, para utilizar un banco común de sustentación del conocimiento. En esta fase se utilizan también técnicas cualitativas (entrevistas individuales, grupo de discusión, etc.), con las que se unifican criterios, se clarifican los procesos y se produce una motivación en las personas intervinientes. Se plantea estratificar los elementos fundamentales mediante el uso de herramientas como los mapas de información, conocimiento y conceptuales, que ayudan a definir lo que será el árbol del conocimiento. Es en esta fase en la que se deben definir las personas que harán las funciones de gestores de conocimiento, cuya misión es dar soporte, coordinación y generar proactividad entre todos los miembros de la organización, para llevar el proyecto de gestión del conocimiento por una senda o dirección definida en la uniformidad en los procesos fundamentales de generación, transmisión y utilización del mismo.
En la tercera fase, se produce el asentamiento y continuidad del sistema de gestión del conocimiento, definiendo la plataforma tecnológica que será el contenedor del conocimiento, dando soporte a los elementos generadores con la captación del conocimiento estratégico y fortaleciendo los ambientes de aprendizaje y las comunidades de prácticas. El seguimiento debe ser continuo, marcando políticas de incentivos y bonificaciones para la correcta gestión del conocimiento. Cuando se llega a un nivel de difusión de esta a nivel de la organización de mantenimiento, se producen transformaciones visibles en la forma en que se enfrentan a los problemas, averías y experiencias diarias, y se produce una mayor eficiencia en los procesos, reduciendo tiempos de actuación y los periodos de acoplamiento de nuevos operarios. El sistema es utilizado como parte fundamental en el autoaprendizaje de los operarios, teniendo en cuenta los criterios y punto de vista de ellos para que tenga éxito el sistema. De igual manera, y dado que un proyecto de gestión del conocimiento debe ser considerado en un ciclo continuo a lo largo de tiempo, se deben hacer mediciones de seguimiento con relación a la generación y el uso, así como utilizar eventos Kaizen que permitan el aprendizaje y la evaluación del uso.
Teniendo en cuenta las tres fases desde las que se debe orientar la evolución para recoger y gestionar el conocimiento estratégico en la organización de mantenimiento, las etapas que podemos considerar fundamentales para la formalización de un modelo de gestión de dicho conocimiento en la actividad de mantenimiento se podrían resumir en siete procesos fundamentales (figura 7), en continua recirculación en un ciclo continuo de mejora.
Con estas etapas se debe conseguir la implantación y preparar el camino para abordar la gestión del conocimiento como una estrategia de desarrollo futuro, y desarrollar los procesos que permitan utilizar las capacidades en su propio beneficio, tomado este como un recurso clave muy valioso para el mantenimiento y, por extensión, para la empresa. Las etapas deben pasar por las siguientes:
1. Diagnóstico y estado de la situación.
2. Definición de objetivos y concienciación de los órganos intervinientes.
3. Aspectos estratégicos y procesos clave.
4. Comienzo de la base de gestión del conocimiento. Formación, autoaprendizaje y agentes para la gestión del conocimiento.
5. Producción, captación y almacenaje del conocimiento estratégico.
6. Circulación y utilización del conocimiento.
7. Medición y estrategias de mejora.
Para mejorar los procesos de gestión de conocimiento dentro de la actividad del mantenimiento, son adecuados los métodos que se han etiquetado como Kaizen, planteándolos como sistemas de planeación de eventos para identificar qué procesos sistemáticamente ocultan desperdicios y eliminarlos, como pueden ser las actuaciones o reacciones ante averías o fallos críticos en las instalaciones y equipamiento de la empresa.
Conclusiones
En el presente artículo se han reseñado los dos libros en los que se indican los resultados de una investigación en la que se presenta un modelo para el mantenimiento basado en técnicas de gestión del conocimiento (Cárcel 2014b), incidente en sus aspectos estratégicos fundamentales que desarrolla la empresa. Para ello, se ha llevado a cabo un estudio exploratorio para definir y extraer las características de los procesos que se dan en el desempeño en esta actividad, extrayéndose las barreras y condicionantes con que se encuentran dichos departamentos y los facilitadores fundamentales para vencerlos. A partir de ello y basándose en la literatura existente sobre gestión del conocimiento, se han definido los principios y se ha desarrollado un modelo para su aplicación al mantenimiento. Se ha realizado una investigación de campo en el entorno de una industria del sector alimentario durante un proceso de tres años, con unos resultados que confirman la bonanza del modelo.
Las aportaciones más relevantes se centran en cómo se muestran las características del uso del conocimiento en mantenimiento en gran parte de las empresas y la cuantificación de las ventajas que se obtienen con la mejora de esa información y conocimiento, que normalmente y pese a tener un alto valor intangible, no están custodiados y en poder de la empresa, sino que se encuentran en gran medida en forma tácita entre los operarios de mantenimiento.
En el libro La gestión del conocimiento en la ingeniería del mantenimiento industrial: investigación sobre la incidencia en sus actividades estratégicas (Cárcel 2014a), se realizó una descripción del estado de la situación y los principios básicos de la gestión del conocimiento y de la ingeniería del mantenimiento, estudiándola dentro de las áreas de explotación y mantenimiento, con el fin de conocer las barreras y facilitadores que dicho personal implicado encuentra para que se produzca una adecuada transmisión y utilización de ese conocimiento fundamental, definiéndose las actividades principales que realizan los departamentos de mantenimiento y la manera en que repercuten en la empresa.
bibliografía
Cárcel Carrasco, F. J. (2014a). La gestión del conocimiento en la ingeniería del mantenimiento industrial: Investigación sobre la incidencia en sus actividades estratégicas. Omnia Science. ISSN 978-84-941872-7-8. DOI: http://dx.doi.org/10.3926/oms.197.
Cárcel Carrasco, F. J. (2014b). Planteamiento de un modelo de mantenimiento industrial basado en técnicas de gestión del conocimiento. Omnia Science. ISSN 978-84-941872-8-5. DOI: http://dx.doi.org/10.3926/oms.198.












